清源工程咨询

  • 首页
  • 关于清源
    1. 公司简介
    2. 组织架构
    3. 企业文化
    4. 企业资质
    5. 合作伙伴
  • 业务范围
    1. 能源电力
    2. 水务环境
    3. 基础设施
    4. 国际业务
    5. 投资开发
  • 科研创新
    1. 科研项目
    2. 论文专利
    3. 获奖证书
  • 新闻中心
    1. 公司新闻
    2. 行业新闻
    3. 通知公告
  • 联系我们
    1. 联系我们
    2. 加入我们
中文 | EN
科研创新
科研项目 论文专利 获奖证书
首页 > 科研创新 > 论文专利

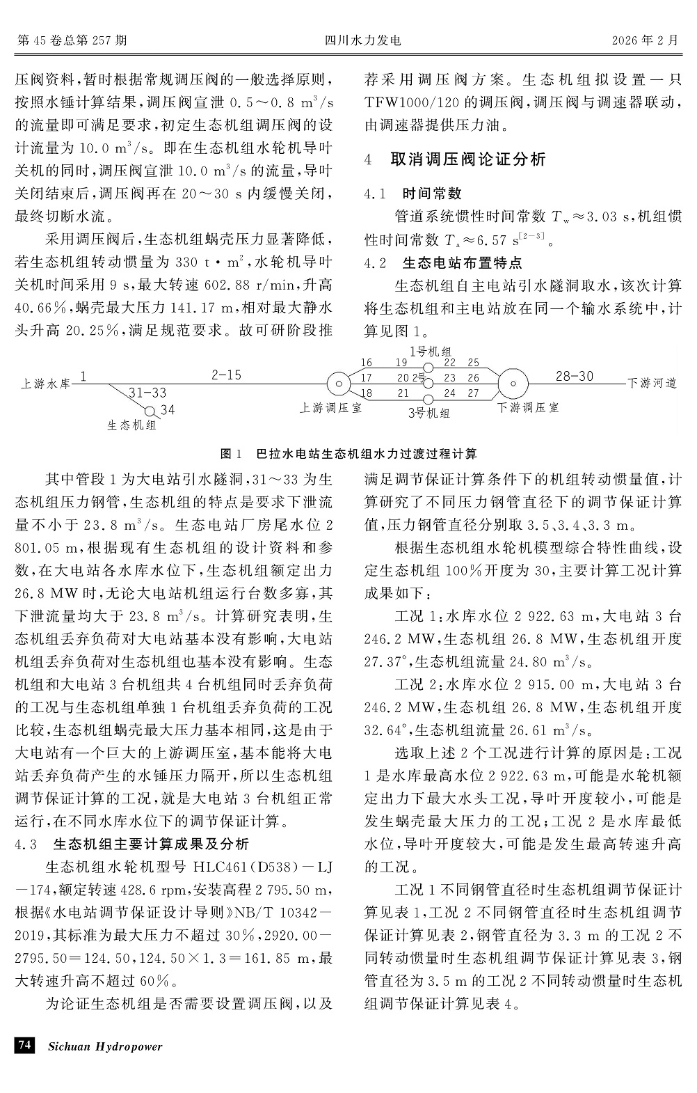
巴拉水电站生态机组取消调压阀研究与应用

发布时间:2026-04-17 阅读次数:23

 

上一篇电网和发电融合集控设计与实现 下一篇巴拉水电站主要工程地质问题及对策措施研究 返回列表
地址:四川省成都市青羊区草堂路9号
电话:028-87397084
邮编:610072
邮箱:info@qyec.com.cn
关于清源
业务范围
科研创新
新闻中心
联系我们
公司微信
公司钉钉
Copyright © 2024 四川省清源工程咨询有限公司
蜀ICP备16006332号-2 网站建设:今网科技